hardware emoji

Posts tagged with :hardware:

tacy
@tacy2
days 17 and 18 of 50 days to 2026! Today was a happy day! All the parts for my split keyboard finally arrived and I got to assemble it! I somehow managed to only desolder 4 caps with my fat fingers when soldering the header pins on but thankfully after removing them completely the boards still work just fine. Yesterday and today I also did a bunch of work in my homelab migrating things over to my oracle server and just generally tidying things up. My homelab is slowly nixifying which I'm very happy about :)
https://scrapbook-into-the-redwoods.s3.us-east-1.amazonaws.com/127be26f-7167-4f25-b461-0446b72bbc56-thyme-keyboard.pnghttps://scrapbook-into-the-redwoods.s3.us-east-1.amazonaws.com/591669a3-2864-4664-b1f0-c7d05f16e5a3-img_8849.jpeg
Dheirya
@Dheirya0
https://scrapbook-into-the-redwoods.s3.us-east-1.amazonaws.com/a3f5c27e-71fc-4056-8e3e-162a7f1c9a07-e4b3fe8f-fc9c-4e97-a853-822d3f9074b7.png
matmanna
@matmanna0
made this library a little while ago but never officially "shipped" it here do you play the electric guitar or bass? are you a fan of reverse engineering and/or (music) hardware hacking? if so, my new venture, Bender, might be interesting to you: Aiming to liberate proprietary music hardware through protocol reverse engineering, my first project in this space, LtAmp.py, serves to enable interfacing with the LT-series amps produced by a certain giutar manufacturer that rhymes with Bender and names their products after horses. As of now, the library: • is fully MIT-licensed, source-available, and star-able on GitHub • is installable through pip and listed on PyPI (the python package index) • supports almost all basic functions including preset management, footswitch slot configuration, and metadata • enables the creation of other apps and tools such as CLIs, alternative GUIs, and augmentation platforms • is fully tested with the LT25 model (but should work with others such as 40-100 and Rumble) • is the first non-.NET solution for connecting to this series of amps (that I know of) If you're at all interested in this project or anything else I'm planning at Bender, please leave a star (⭐), follow the GitHub org, or reply/DM/issue with suggestions, questions, ideas (I'd be thrilled to chat about anything but music tech excites me a lot!)
https://scrapbook-into-the-redwoods.s3.us-east-1.amazonaws.com/a4cc29e8-d1ec-4853-8fec-c486098f959d-cf04d14e-bcbd-498e-b316-49c0e6b7e8a9.jpeg
Voidless
@Voidless1
ftc making me -(x^2) myself 3d printing and bambustudio are really cool, i rly hope i can get my own 3d printer soon (maybe thru construct 👀 ) i started making the devboard for blueprint, still havent asked my parents about prototype 😞 im going to sleep early today (11pm) english class is wayyyy too much effort 😧
yawning_face emoji
also yesterday’s scrapbook was so important it deserved to be posted twice fr (still no soldering iron, hopefully by tuesday 🤞 ) also rip hackclub slack for 2 days, so ill have to post scrapbook from the website
https://scrapbook-into-the-redwoods.s3.us-east-1.amazonaws.com/473e2319-a8bb-4ab9-91d5-7c6fd430d04f-image.pnghttps://scrapbook-into-the-redwoods.s3.us-east-1.amazonaws.com/9eaa67d6-8fc6-4e76-9110-637b1eb2a296-screenshot_2025-11-23_at_11.19.50___pm.png
AkshatSharma
@AkshatSharma0
11/50 (7/45): • Made small changes to the personal website • Solder a PCB for the first time
earthquakyeyes emoji
, I messed up the first time, but with the help of my friend i think i nailed it almost • got a haircut • played val for a bit asw
https://scrapbook-into-the-redwoods.s3.us-east-1.amazonaws.com/c7d9ee8e-6e07-4d91-b5e9-8a502695d29b-pcb1.jpghttps://scrapbook-into-the-redwoods.s3.us-east-1.amazonaws.com/a2414a48-a32f-4b94-95a4-abe1b1599886-pcb2.jpg
pcb emoji
hardware emoji
thinking emoji
mathias
@mathias1
Homemade PCB
cursed_eyebrows emoji
There's only buttons on it so I'm gonna glue half pin and solder the other half
https://scrapbook-into-the-redwoods.s3.us-east-1.amazonaws.com/41104c7c-5730-4997-acec-efd64e832528-img_20251120_105753169.jpg
pcb emoji
hardware emoji
AkshatSharma
@AkshatSharma0
Day 6/50 (2/45): HOLLLY PHYSICS WENT SOO WELL, but i have english tomorrow
ms-weary emoji
, finished most of it, js a bit more left, and gonna do a bit of maths today asw 👍 Also i went through my PcB schematics, lined up everything for tomorrow for soldering, bought a few capacitors
https://scrapbook-into-the-redwoods.s3.us-east-1.amazonaws.com/ed882092-ec7f-4888-9fd1-7a46b332927f-1_.jpghttps://scrapbook-into-the-redwoods.s3.us-east-1.amazonaws.com/a7cd2bda-49f5-44f9-9304-a5e721279db0-2_.jpg
js emoji
pcb emoji
hardware emoji
Navdeep
@Navdeep0
hc-bw-dither emoji
Day 2/50: (Yesterday - yes i forget to send updates) • Took off from school
woooo emoji
• Looked into the Steam new hardware! • Did English and Math for exams • Made the 3d models using
fusion360 emoji
(i hate
onshape emoji
) • Did Biology and more English • Slept late
3kcursed emoji
• No GitHub activity for today
https://scrapbook-into-the-redwoods.s3.us-east-1.amazonaws.com/08d76be5-6c27-4f22-9353-e76f235be5e9-screenshot_2025-11-13_172852.pnghttps://scrapbook-into-the-redwoods.s3.us-east-1.amazonaws.com/efece0c6-657d-4e0f-9537-02bce1fb1fc8-screenshot_2025-11-13_172904.pnghttps://scrapbook-into-the-redwoods.s3.us-east-1.amazonaws.com/703cd4c9-312c-47f8-9e80-7b03825eb328-screenshot_2025-11-13_114136.pnghttps://scrapbook-into-the-redwoods.s3.us-east-1.amazonaws.com/d806be69-80bf-4b42-ad13-b765a519f197-screenshot_2025-11-13_172818.pnghttps://scrapbook-into-the-redwoods.s3.us-east-1.amazonaws.com/a99d5f14-c663-4ffe-aefb-f30e702f80d1-screenshot_2025-11-13_172925.png
hex4
@hex47+
50days emoji
*day 3/50* still sick, but I did manage to add K.K. Slider songs to tanuki! you can now select the "k.k. slider" game, and you'll get a new button allowing you to skip a song. there's also a new "random" option which shuffles through tracks from every game!
https://scrapbook-into-the-redwoods.s3.us-east-1.amazonaws.com/6395c1d0-9243-4c01-90b2-70b12c168643-image.png
hex4
@hex47+
50days emoji
*day 2/50* today was a smaller day since i'm sick (why is everyone else getting sick too???) but I did manage to make tanuki save the selected game to a persistent store! i had to add quite a lot of checks and some workarounds for Svelte not marking things accessed in await as dependencies (why??), but it does work! here's some of the code, ignore the typescript errors
pf emoji
https://scrapbook-into-the-redwoods.s3.us-east-1.amazonaws.com/0d72a191-38ea-4eb5-9e50-6ecfc4a41f8f-image.png
tacy
@tacy2
winter-hardware-wonderland emoji
Day one of 50 days till 2026! I wasn't able to get a ton of work done on my main goals but I did some work on registering from spring classes and got a new headshot! I tweaked my github readme a bit to look a bit better and updated my website with a new code block about me as well as giving it the ability to display hackclub emojis through cachet inspired by @Natey');DROPTABLEStudents;-- ! I also got the grant for my split keyboard thyme (thank you @TaranEntitytheIdiotEntity
blahaj-heart emoji
) and started ordering the parts for that! I have almost everything ordered now except for machine pins and JLC getting mad about my board (they are saying its two designs in one which I kind of get? they only want to charge me $5 more though so thats good). I made a bit of progress on internship searching; I found a company called Vertiv which is quite close to where I live and I'm looking at applying for their computer engineering intern role. They seem like quite a neat company and they make products for monitoring data centers as far as I can tell.
https://scrapbook-into-the-redwoods.s3.us-east-1.amazonaws.com/6214d27f-634f-4da7-b494-e0ddb3334b35-image.pnghttps://scrapbook-into-the-redwoods.s3.us-east-1.amazonaws.com/8d38eb87-a458-4ef0-9ada-265212d22d06-screenshot_2025-11-11_at_21.40.52.pnghttps://scrapbook-into-the-redwoods.s3.us-east-1.amazonaws.com/a40ab8de-8b6b-445a-87ea-0d46a7f07919-screenshot_2025-11-11_at_21.41.40.pnghttps://scrapbook-into-the-redwoods.s3.us-east-1.amazonaws.com/7626f86c-7ffc-4976-a96a-148ab6e3d87f-screenshot_2025-11-11_at_21.40.28.pnghttps://scrapbook-into-the-redwoods.s3.us-east-1.amazonaws.com/cec2d069-3f44-4037-a2c8-3a26592dede0-fall-headshot.jpghttps://scrapbook-into-the-redwoods.s3.us-east-1.amazonaws.com/9597eae0-457e-4ea0-96fe-f28e5e0bf8ce-98804fd3-01b0-4348-8a06-3fb71812e13b.png
hardware emoji
goose-honk-technologist emoji
github emoji
winter-hardware-wonderland emoji
50days emoji
hex4
@hex47+
hello! realized i haven't participated in my own event yet so here I am :P
50days emoji
*DAY 1/50* today was a pretty chill day since I spent time prepping for my dad's birthday and running this event, but I did manage to get some work done on Tanuki! i've added rain sounds with its own slider, fixed bugs, and made a few UI tweaks.
https://scrapbook-into-the-redwoods.s3.us-east-1.amazonaws.com/b33026b8-6165-4ffc-844f-14dcddc594a8-image.png
GirivarS
@GirivarS0
Hey guys, I am working on/researching a software/hardware hybrid which works in helping better, safer and greener navigation for maritime explorations. I have run some sims and got some promising results but don't know what to do with this(I'm stuck in a phase idk how to get out of). What do I do???(I added Images of my results and a below is a short summary of my idea) The project is about building a next-gen navigation + communication system for underwater exploration. Instead of relying fully on sonar (which hurts marine life) or light (which fails in turbid water), it mixes both in a hybrid hive system. Small bots form a local swarm that communicates with each other using low-impact signals (pulsed blue/green light, occasional short acoustic chirps). They share positioning data, cooperate to map, and compress their raw sensor info. Only one bot or buoy takes responsibility for long-range communication with satellites or surface networks. That keeps emissions low, power use efficient, and the environment safer.
https://scrapbook-into-the-redwoods.s3.us-east-1.amazonaws.com/0816b308-6e9c-4848-9ced-6020975e53ee-figure_1.png
seeleal13
@seeleal130
1 h at a junkyard, and this is what I collected so far for my AURA (artificial User Recognition Access) project :
https://scrapbook-into-the-redwoods.s3.us-east-1.amazonaws.com/908ec519-077f-4342-a956-3c6354b1ce71-img20250919200245.jpg
summer-of-making emoji
hardware emoji
InfinityLoop
@InfinityLoop0
working on a arduino powered pocket idle game using a 1.3” screen and a rotary encoder
https://scrapbook-into-the-redwoods.s3.us-east-1.amazonaws.com/2013b4a6-0984-4ea0-bff6-6c02daeff0f6-img_2205.jpg
magicfrog
@magicfrog0
https://scrapbook-into-the-redwoods.s3.us-east-1.amazonaws.com/54ac7c78-c7cd-431d-a4f3-4fd38ed43f8d-img_3184.jpghttps://scrapbook-into-the-redwoods.s3.us-east-1.amazonaws.com/d4c91db1-afc6-4002-8e1d-2d58ae24b31d-img_3185.jpghttps://scrapbook-into-the-redwoods.s3.us-east-1.amazonaws.com/7e54c8bb-0588-40b3-a115-ea4963ad7b05-418ef64e-da07-4451-8bc0-6628adc7b760.png
summer-of-making emoji
3d-printer emoji
hardware emoji
github emoji
virtualfuzz
@virtualfuzz0
Alright so received my pincil today, and i forgot the actual solder... to solder my pcb... decided to try to make the keyboard anyway, seems like iit doesnt work, at least the firmware i flashed actually worked also did more research and decided to use rgfw since it only uses software rendering (i think?) which makes it use less then 50mb (41mb) for the optimise ysws, kinda sad i couldnt figure out how to turn on software rendering on the other libraries but whatever, ii gotta code something now!
https://scrapbook-into-the-redwoods.s3.us-east-1.amazonaws.com/9136584b-691c-4aa1-95c5-62bc727ea905-img_20250730_212708_943.jpg
zakkbob
@zakkbob0
My solder submission arrived! Now, just waiting for the kit
https://scrapbook-into-the-redwoods.s3.us-east-1.amazonaws.com/6f603e5f-c474-4ae8-97ff-3921bc55d71f-1000008161.jpg
MateoDesuasido
@MateoDesuasido0
A countdown timer till the end of summer for me 😭 Hardware project, though!
zakkbob
@zakkbob0
Found the tags
yay emoji
They're here if anyone's interested: github.com/hackclub/scrapbook/blob/main/apps/slack-bot/src/lib/emojiKeywords.js yay OSF hooray arrived bin raccoon draw art paint wrote slack pcb figma 3d print covid singapore canada india space sleep hardware roshan sampoder vs code vscode woo hoo celebrate cooking bday pumpkin fall thanksgiving christmas santa snow snowing snowman vercel sunrise sunset google football car driving bank shopping list github twitter bot robot robotics minecraft game npm solder instagram observable js python swift golang rust deno blender salad adobe photoshop inktober storm rain dino school backpack linux hacktober studying react apple cat dog code autumn Happy Birthday Zach debate next.js nextjs movie halloween pizza scrappy bike Big Sur zoom ship macbook guitar complain fight cricket vim docker cake notion fedora replit mask leap discord /z postgres gatsby prisma graphql product hunt java repl.it rick roll BrainDUMP firefox vivaldi ABCO-1 nix ts zephyr summer plane train bus bug debug awesome chart boba bubble tea spotify repair cow doge shibe dogecoin blockchain ticket homework hw piano orpheus chess pr pull request bread nft hns wahoo aoc advent svelte cold tailwind tailwindcss c squaresupply gamelab annoying site redwood homebrew stickers club think thinking cool science research biology brain science fiction sci-fi mexico food sad galaxy plant picture photography assemble sprig laser music 10daysinpublic hardware party ipfs the orpheus show orpheus show podcast quest puzzmo purplebubble summit apple vision nest #C0M8PUPU6| #C6C026NHJ| #CJ1UVDF7E| #CBX54ACPJ| #C02EWM09ACE| #CCW6Q86UF| #C90686D0T| #C0131FX5K98| #C0166QHR0HG| #C012LPZUAPR| #C14D3AQTT| #CD543U2UD| #CDDMDRJUA| #CDLBHGUQN| #CDJV1CXC2| #C01NQTDFUR5| #C02TWKX227J| #C0P5NE354| #C02UN35M7LG| #C02EWM09ACE| #C0168BR5PDE| #CDJMS683D| #CGVCSNLAJ| #C07Q8S73B45| #C06CHS2D05Q|
https://scrapbook-into-the-redwoods.s3.us-east-1.amazonaws.com/a6daeb22-6abe-4724-b3d6-fdf66d519431-cc66c128-3026-4d29-ab2b-94a185e1242e.png
zakkbob
@zakkbob0
https://scrapbook-into-the-redwoods.s3.us-east-1.amazonaws.com/a0ea41e9-9c2b-471c-8b42-6ab2db7176aa-b0b96241-deaa-4e3e-8880-95182d4b02ff.png
zakkbob
@zakkbob0
https://scrapbook-into-the-redwoods.s3.us-east-1.amazonaws.com/d71e1146-183c-4df5-a598-d54136812f94-e2eaef18-9c51-4fd5-bb84-12fcdff8a8fa.png
summer-of-making emoji
github emoji
hardware emoji
GB114
@GB1140
My solder ship finally got accepted/approved
yay emoji
.
https://scrapbook-into-the-redwoods.s3.us-east-1.amazonaws.com/f6aeee2d-583c-4694-bc2f-e1b100c31913-image.pnghttps://scrapbook-into-the-redwoods.s3.us-east-1.amazonaws.com/19591708-f875-4ee2-88a8-9a1ec1329841-image.png
GB114
@GB1140
Have been trying to learn PCB design for the past two days and this is what I achieved and submitted to solder:
https://scrapbook-into-the-redwoods.s3.us-east-1.amazonaws.com/2fe34821-a660-40ba-bee1-f63276bc5525-pcb.pnghttps://scrapbook-into-the-redwoods.s3.us-east-1.amazonaws.com/2e5b17e0-f157-48b1-bf0f-6b38a09d0856-3dback.pnghttps://scrapbook-into-the-redwoods.s3.us-east-1.amazonaws.com/8d5958db-810f-4c61-af4e-cd45677d02b0-3dfrontrendered.pnghttps://scrapbook-into-the-redwoods.s3.us-east-1.amazonaws.com/ec519135-2eb1-4501-82cb-342a7e16b831-sch.pnghttps://scrapbook-into-the-redwoods.s3.us-east-1.amazonaws.com/d23b1d6e-6159-4187-97e5-1d50f20b5d8a-3dbackrendered.pnghttps://scrapbook-into-the-redwoods.s3.us-east-1.amazonaws.com/25bb06a2-90b6-434a-b8ea-b1e7a2ae3bfb-3dfront.png
summer-of-making emoji
pcb emoji
hardware emoji
upvote emoji
iUnstable0
@iUnstable00
Day 3: I procrastinated on the neighborhood project again 😔 Yesterday was pretty packed tho. I did more research into Meshtastic nodes and decided to go with Femtofox! Their hardware looks solid, but sadly they’ve got this proprietary “Pro” edition that has extra features compared to the open-source one. Tbh I wouldn’t mind supporting them and paying for the hardware, but they’re out of stock 😭 The difference isn’t that huge though, so I’ll probably just roll with the free version and pay for PCB manufacturing myself. I also got an automatic water dispenser for my cat recently, and it’s really annoying. It allows only a maximum of one water refill every 6 hours (drains the old water and pumps in fresh), but the waste bin fills up in just 2 days... For something that’s supposed to be convenient, it’s kina not 💀 My first idea was to just manually power it on, press the “refresh” touch button, and turn it back off. But that defeats the entire point, it would honestly be faster to just dump out a normal water bowl and refill it by hand.. So I cracked the device open, soldered a wire to the capacitive pad that triggers the manual refill, and tested it by shorting to GND, and it worked! Now I just need to hook up a microcontroller to simulate that GND trigger, and maybe add a relay or transistor inline with the battery to control the whole thing automatically :-)
https://scrapbook-into-the-redwoods.s3.us-east-1.amazonaws.com/a6aa7691-8bcf-4aba-9e2b-b4ef5c1ec64c-63da17ce-8c3a-4a92-844d-65e3945554d9_1_105_c.jpeghttps://scrapbook-into-the-redwoods.s3.us-east-1.amazonaws.com/95bb954c-cbca-4288-8224-8fefcc69ad12-eb4cf06a-f7f1-43da-b2e2-6975e5101391_1_105_c.jpeghttps://scrapbook-into-the-redwoods.s3.us-east-1.amazonaws.com/ad772485-e63e-4217-a404-070b5992242e-d1f02d25-ad2a-45b5-a799-cf0eba836c67_1_105_c.jpeg
iUnstable0
@iUnstable00
Day 2: I didn’t get much work done on the neighborhood project today. Instead, I spent my morning recording a devlog video. Then, I helped a friend with his Proxmox container setup and did some maintenance on my home lab. After that, I got a bit distracted and placed an order on JLCPCB to manufacture my old project from The Trail. I broke mine during the hike, and I wanted to show my parents what I built and keep it as a souvenir. 👀 Then, I got inspired to run a local Meshtastic node in my town and connect with another friend. I’m going to meet with him tomorrow and give him the hardware since I already have some leftover from the early prototyping of my Trail project. I don’t think I’ve shared pictures of my home lab yet, so here they are! (I took them with Project Indigo, my new favorite camera app I discovered today.)
https://scrapbook-into-the-redwoods.s3.us-east-1.amazonaws.com/930e230d-8be0-4609-9db2-77b92a982bfe-idg_20250623_025655_886.jpg
iUnstable0
@iUnstable00
Restarting my scrapbook streak! Day 1: So today I continued working on my neighborhood project. I've coded for another 4 hours today after taking a week-long break. so now I’ve clocked in 12 hours in total! I’ve made some great progress today. I've implemented the login/registration API and the JWT auth token issuing with a refresh token. I’ve also added custom GraphQL auth directive and token validation. Tomorrow, I’ll start working on the frontend. I’ll be building a simple login and register page, and a 'hello world' dashboard when you’re logged in. I’ll also need to implement token refresh and rotation on the backend side. I’ve also started documenting all my current and previous hardware/tinkering projects in my journal. I’m hoping to publish them on my personal website (which is still in progress). I never journal anything so all my work from when I was 10-17 years old has kind of gotten lost ;p
https://scrapbook-into-the-redwoods.s3.us-east-1.amazonaws.com/bf10cf22-dbf8-4ba8-93de-2c54c721c13f-cleanshot_2025-06-22_at_00.50.25_2x.pnghttps://scrapbook-into-the-redwoods.s3.us-east-1.amazonaws.com/2f176be6-4d62-43e3-b55d-93ae9b46de5d-cleanshot_2025-06-22_at_00.49.43_2x.png
summer-of-making emoji
hardware emoji
graphql emoji
minecraftchest2
@minecraftchest20
trying to get my circuit for solder to work.
https://scrapbook-into-the-redwoods.s3.us-east-1.amazonaws.com/516442d8-fce1-4108-84f4-a86dc47a474b-screenshot_20250528_090203.png
spring-of-making emoji
pcb emoji
hardware emoji
Aadish
@Aadish0
working on a shopping list app with collaborators(android and web release coming soon!)
https://scrapbook-into-the-redwoods.s3.us-east-1.amazonaws.com/2a6f3896-b405-4c96-84e3-34ecf91c584b-image.png
hardware emoji
spring-of-making emoji
arav
@arav0
I made a PCB for the first time :D I've always wanted to make one before but it's always felt really scary and complicated to me but yesterday I decided to give it a try and do something for solder to learn how to make one and for something I'm hoping to do later this month. It's a pretty simple circuit that basically lights up an led when you press the button. It doesn't do much but I'm really proud that I was actually able to make something and that it theoretically works. Need to decide what I'm going to actually make for solder though
pf emoji
https://scrapbook-into-the-redwoods.s3.us-east-1.amazonaws.com/9bda2926-328b-4e2b-bc40-b6173a8b6a2c-image-25.pnghttps://scrapbook-into-the-redwoods.s3.us-east-1.amazonaws.com/24223810-3898-4dbf-a1e3-04050bc53495-image-39.pnghttps://scrapbook-into-the-redwoods.s3.us-east-1.amazonaws.com/ad66e24c-fd31-421e-9152-29902563002d-image-32.png
hardware emoji
spring-of-making emoji
pcb emoji
PlOszukiwacz
@PlOszukiwacz0
solder prototype v2
https://scrapbook-into-the-redwoods.s3.us-east-1.amazonaws.com/ebd1ad3b-542c-44ab-83d2-e089a456882c-image.png
hardware emoji
spring-of-making emoji
PlOszukiwacz
@PlOszukiwacz0
solder prototype :3
https://scrapbook-into-the-redwoods.s3.us-east-1.amazonaws.com/7260765b-06e0-4bf6-a45c-2440a2a227ca-image.png
spring-of-making emoji
hardware emoji
laith
@laith0
(Couldnt get a new photo 😭) worked more on my prototype (and soldering skills!!)
https://scrapbook-into-the-redwoods.s3.us-east-1.amazonaws.com/5d121279-8d9c-4231-ae24-9e299526bef6-img_8474.jpg
spring-of-making emoji
hardware emoji
laith
@laith0
Finally got my soldering stuff so i took out the prototype of my project, rewired it and schtuff. Awesome sauce!!
https://scrapbook-into-the-redwoods.s3.us-east-1.amazonaws.com/8535ac95-fa6a-48a0-8ca6-f91984606802-img_8474.jpg
guacmd
@guacmd0
hi, i’m guac and this is my first scrapbook post! i just did scrapyard austin and i feel wayy more inspired to actually code things instead of just… breaking them. i like Python and Java like a basic bitch, but i’ve also been using C# and .NET for a school project and oh my god it’s like if you could actually make GUIs in Java… anyways i bought a kick-ass little $30 ESP-32 demon that has some DANGEROUS capabilities, and i think my next project is to write some firmware for a hardware cryptography module i bought for it!
https://scrapbook-into-the-redwoods.s3.us-east-1.amazonaws.com/b71adb05-dd6f-46d4-b088-ec403ba3660a-img_0793.jpg
Micha
@Micha0
For my first day of #C045S4393CY|, I worked on getting #C07F3EA2L8G| to stop buffering! I lowered the stream bitrate and tweaked some FFMpeg parameters while live on YouTube and learned that low-end Hetzner dedicated servers don't like Intel VAAPI hardware acceleration
crydeath emoji
Despite that, I was successful, and the stream no longer buffers!
https://scrapbook-into-the-redwoods.s3.us-east-1.amazonaws.com/4f67e67f-ac16-43af-ba4f-cd529ebf9547-code.png
wom emoji
hardware emoji
10daysinpublic emoji
EvanBarbisan
@EvanBarbisan0
EvanBarbisan
@EvanBarbisan0
https://scrapbook-into-the-redwoods.s3.us-east-1.amazonaws.com/51617bf3-a371-4036-8c7f-e2f15ab413e6-b961ea30-f887-4fc3-9be8-579a48d446a8.png
wom emoji
github emoji
hardware emoji
Hash-AK
@Hash-AK0
Learning KICAD to build a hardware project! I just finished the tutorial from Kicad's official website :
https://scrapbook-into-the-redwoods.s3.us-east-1.amazonaws.com/75c5c665-3a28-4969-8d17-c07ca69c8f43-screenshot_from_2024-12-25_10-51-48.png
wom emoji
pcb emoji
hardware emoji
khang200923
@khang2009230
Today I discovered all scrappy's reaction keywords yay, OSF, hooray, arrived, bin, raccoon, draw, art, paint, wrote, slack, pcb, onboard, circuit, kicad, easyeda, figma, 3d print, 3d printing, 3d printer, covid, singapore, canada, india, space, sleep, hardware, roshan, sampoder, vs code, vscode, woo hoo, celebrate, cooking, cooked, cook, birthday, bday, pumpkin, fall, thanksgiving, christmas, santa, snow, snowing, snowman, vercel, sunrise, sunset, google, soccer, football, car, driving, bank, shopping list, github, twitter, bot, robot, robotics, minecraft, game, npm, solder, soldering, arduino, instagram, observable, js, javascript, reactjs, python, swift, xcode, x code, swiftui, swift ui, golang, rust, deno, blender, salad, adobe, photoshop, inktober, storm, rain, dino, school, backpack, linux, hacktober, hacktoberfest, exams, exam, studying, studied, study, react, apple, cat, dog, code, hack, autumn, Happy Birthday Zach, debate, next.js, nextjs, movie, halloween, pizza, scrappy, cycle, bike, Big Sur, zoom, ship, macbook, guitar, complain, fight, cricket, vim, docker, cake, notion, fedora, replit, mask, leap, discord, /z, postgres, gatsby, prisma, graphql, product hunt, java, repl, repl.it, replit, rick roll, BrainDUMP, firefox, vivaldi, ABCO-1, nix, nixos, nixpkgs, typescript, ts, zephyr, summer, plane, train, bus, bug, debug, debugging, awesome, graph, chart, boba, bubble tea, spotify, repair, cow, doge, shibe, dogecoin, blockchain, ticket, homework, hw, piano, orpheus, chess, pr, pull request, bread, nft, hns, wahoo, aoc, advent, svelte, cold, tailwind, tailwindcss, c, squaresupply, gamelab, annoying site, redwood, redwoodjs, homebrew, stickers, club, think, thinking, cool, science, research, biology, brain, science fiction, sci-fi, mexico, food, sad, galaxy, plant, plants, picture, pictures, photography, assemble, sprig, laser, music, #C045S4393CY, 10daysinpublic, hardware party, hardware wonderland, hardware-party, days of making, winter hardware, winter, wonderland, whw, ipfs, the orpheus show, orpheus show, the orpheus podcast, orpheus podcast, podcast, quest, puzzmo, purple bubble, purplebubble, summit, summit vision, apple vision, nest.
https://scrapbook-into-the-redwoods.s3.us-east-1.amazonaws.com/2143a55a-b164-43ed-97b5-7e5ad529d6e7-image.png
DynamicWhiteHat
@DynamicWhiteHat0
today I finished the code for my arduino pong game and am wokring on making a lego case for it!
https://scrapbook-into-the-redwoods.s3.us-east-1.amazonaws.com/43d64deb-53db-44bd-bdfb-859ee4a7f8ef-image.png
AneeshS
@AneeshS0
Optimized game code and added some level of hardware acceleration to reach 400 fps with floor and wall rendering.
DynamicWhiteHat
@DynamicWhiteHat0
today I worked on a pong game for arduino using a dot matrix display. My arduino's analog pins might be broken though, as the potentiometers are not reading, but a simple circuit with them and a light works perfectly fine 😞
https://scrapbook-into-the-redwoods.s3.us-east-1.amazonaws.com/8a938a1b-4845-4799-80a6-760469f4b053-image.png
DynamicWhiteHat
@DynamicWhiteHat0
Today I worked on creating and shipping an arduino launchpad. It comes preloaded with 4 star wars themes and plays 10 notes.
https://scrapbook-into-the-redwoods.s3.us-east-1.amazonaws.com/27eb4066-4a46-4e03-a67b-9a5467b96c3c-screenshot_2024-11-28_214927.png
hardware emoji
DynamicWhiteHat
@DynamicWhiteHat0
Finished wiring and testing an MPU6050 with an arduino uno. Got it visualized, which was fun:
https://scrapbook-into-the-redwoods.s3.us-east-1.amazonaws.com/109beec0-17be-42a5-9f03-ff14e5bdcfb4-image.png
hardware emoji
Nathan
@Nathan0
this is my x64 multitasking UEFI Operating System. I started it maybe a week ago, so I'm pretty proud of it. It runs on real hardware too! This is made in pure C, C++, and x64 Assembly, github.com/AzureianGH/AquaniteOS
https://scrapbook-into-the-redwoods.s3.us-east-1.amazonaws.com/69d1a14f-f340-45d5-b4f6-d11779f0bc73-image.pnghttps://scrapbook-into-the-redwoods.s3.us-east-1.amazonaws.com/9d3fb0a0-e921-4a82-833d-2fa87857bc20-image.png
github emoji
hardware emoji
c emoji
RyanDiLorenzo-U04JGJN2B40
@RyanDiLorenzo-U04JGJN2B400
I completed my first full PCB assembly using a PCB I made. The PCB I created it a re-creation of the stock one used for my 3D Printer that I added some new ports/connectors for, all without the original PCB files. I used both leaded solder and bismuth solder paste, this was my first time using solder paste and first time working with bismuth, I found bismuth's melting point to be excruciatingly low since the 4-layer PCB had so much thermal mass. Here are some photos I took along the way, lmk if anyone has questions.
https://scrapbook-into-the-redwoods.s3.us-east-1.amazonaws.com/e69dac78-ec9f-46e0-87c7-4bf23eab017d-image.pnghttps://scrapbook-into-the-redwoods.s3.us-east-1.amazonaws.com/76d668c3-1874-4134-b741-8dc9685573c4-image.pnghttps://scrapbook-into-the-redwoods.s3.us-east-1.amazonaws.com/153d53c5-6234-434b-a4ab-ed30aff28906-image.pnghttps://scrapbook-into-the-redwoods.s3.us-east-1.amazonaws.com/95effd48-af5f-46a8-a34d-dfff2ee078a7-image.pnghttps://scrapbook-into-the-redwoods.s3.us-east-1.amazonaws.com/b777c14c-d336-4ea9-b2db-b8caf2da77c7-image.pnghttps://scrapbook-into-the-redwoods.s3.us-east-1.amazonaws.com/d44c87d5-4a44-4faa-8db7-14cdaa460d12-image.pnghttps://scrapbook-into-the-redwoods.s3.us-east-1.amazonaws.com/e98dcb88-484f-4b9c-abbc-84c77539ee32-image.png
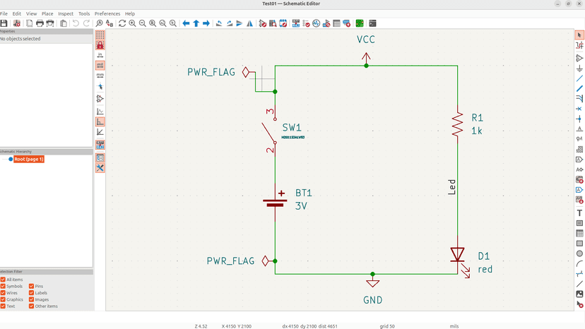
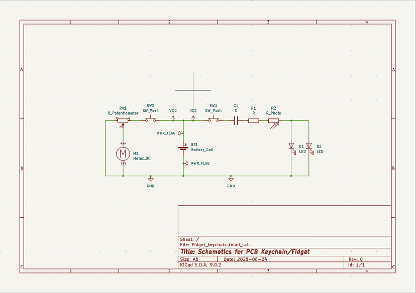
YeGao
@YeGao0
Been learning more about PCB desgin as I'm kinda of interested in soldering my bin parts onto a custom PCB
https://scrapbook-into-the-redwoods.s3.us-east-1.amazonaws.com/4a7f8542-9e51-4276-aeab-c81709ee9490-image.png
pcb emoji
rac_yap emoji
hardware emoji